洱源县红十字会关于2025年度接收社会捐赠款物情况的公示
来源: 作者: 编辑:洱源县 日期:2026-02-09 点击率:24 [关闭]
洱源县红十字会关于2025年度接收社会捐赠款物情况的
公示
社会各界爱心企业、爱心人士:
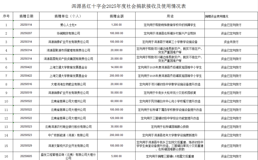
2025年1月1日至12月31日,洱源县红十字会接收社会各界爱心企业、爱心人士捐赠资金人民币2443095.21元、捐赠物资价值人民币212319元,合计2655414.21元。截止2025年12月31日,捐赠资金及物资已按捐赠意向和相关规定支出,未使用的定向资金将按相关捐赠程序继续拨付,非定向资金将用于县域内特殊困难家庭日常救助(助医、助学、助困等);根据《中华人民共和国红十字会法》《中国红十字会捐赠管理办法》相关规定,现对社会捐赠款物使用情况进行公示,欢迎社会各界进行监督,联系电话0872-5329199。
洱源县红十字会郑重承诺:所有接收捐赠资金、物资都根据捐赠协议或捐赠意向使用,手续完备,主动公开公示,接受社会监督。募捐款物及使用情况将及时在洱源县红十字会网站、洱源县红十字会公众号等公开渠道进行公布,全程接受社会的监督。
洱源县红十字会倡议:广大党员干部群众、社会爱心企业、爱心人士积极参与红十字爱心公益行动,奉献您的爱心,拨打人道公益爱心捐赠热线:0872-5329199。
附件:1.洱源县红十字会2025年度社会捐款接收及使用情况表
2.洱源县红十字会2025年度社会捐物接收及使用情况表
洱源县红十字会
2026年2月9日
附件1
附件2
