官方微信
当前位置:首页 >> 信息公开 >> 财务信息披露 >> 部门预算 >> 正文
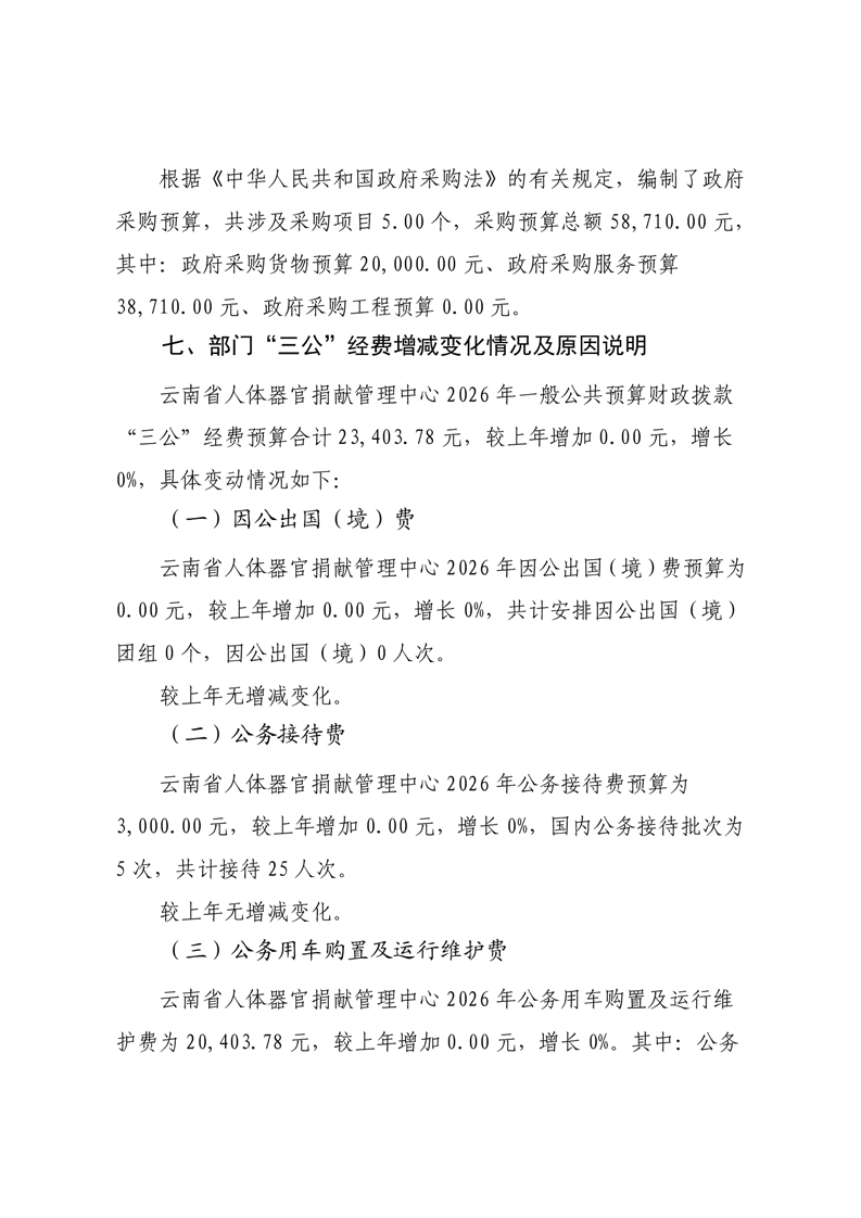
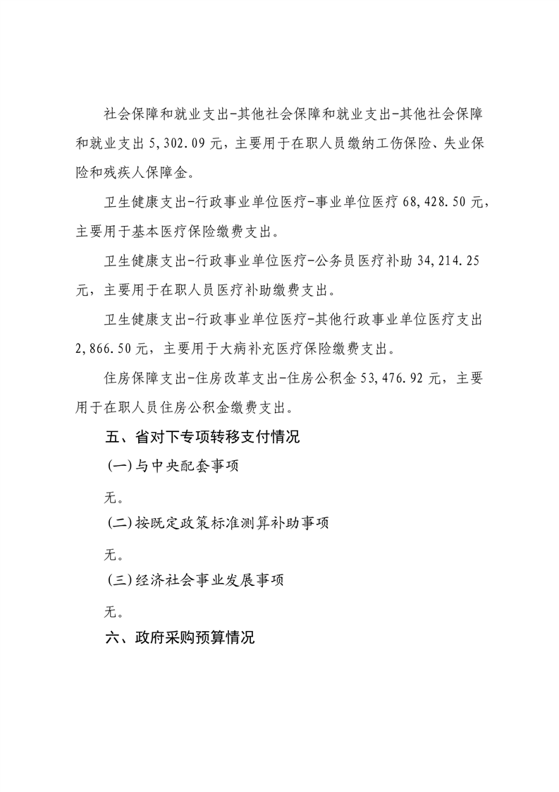
云南省人体器官捐献管理中心2026年预算公开说明
来源:  作者:  编辑:云南省人体器官捐献管理中心  日期:2026-02-12  点击率:76  [关闭]
摘要:

引题:

关键字:

云南省人体器官捐献管理中心2026年预算公开目录附表.pdf

作者:
编辑:云南省人体器官捐献管理中心
上一篇:云南省红十字人道资源动员中心2026年预算公开说明
下一篇:云南省红十字备灾救灾中心(云南省红十字应急救护培训中心)2026年预算公开说明

云南省红十字会 © 版权所有 Copyright 2004 All Rights Reserved  滇公网安备 53011102001217号    ICP备案号:滇ICP备19000689号

地址:云南省昆明市官渡区国贸路309号政通大厦7层  邮编:650200  电话:0871-67196666

技术支持:贵州佰仕佳信息工程有限公司