双江自治县红十字会2022年社会捐赠款物收支使用情况公示
摘要:
引题:
关键字:
双江自治县红十字会是党领导下的群团组织,是从事人道主义工作的社会救助团体,是党和政府在人道领域的助手和联系群众的桥梁纽带,开展社会募捐和救助是《中华人民共和国红十字会法》赋予的法定职责。现将双江自治县红十字会2022年社会捐赠资金、物资接收和使用情况公示如下:
一、2022年社会捐赠款物收支情况
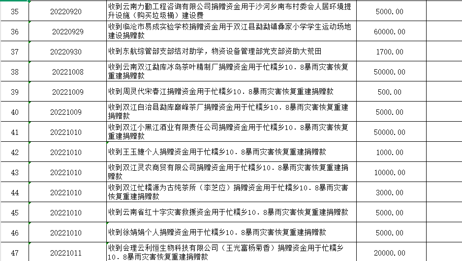
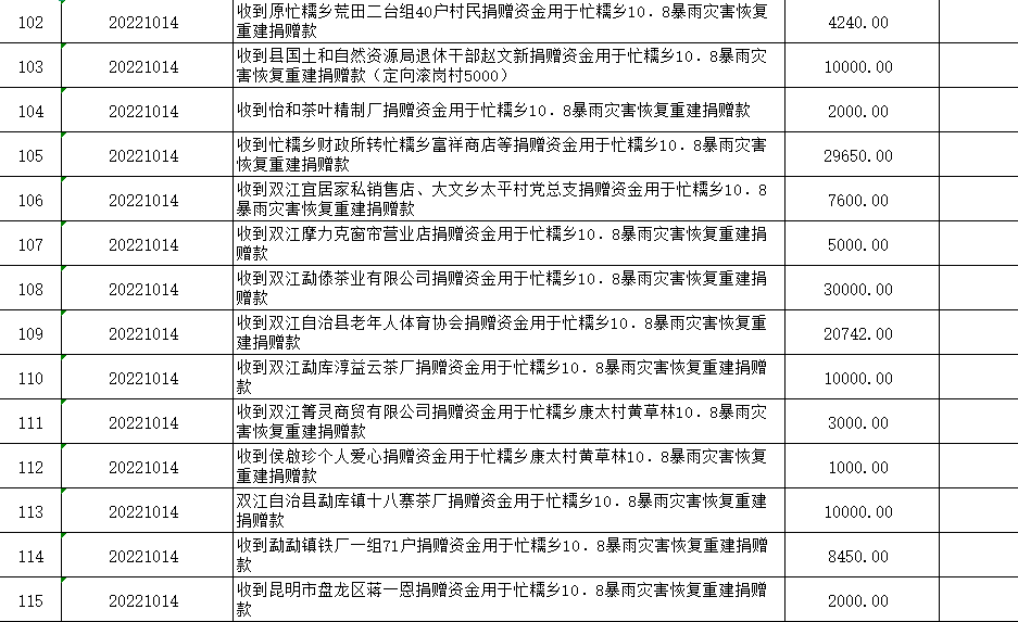
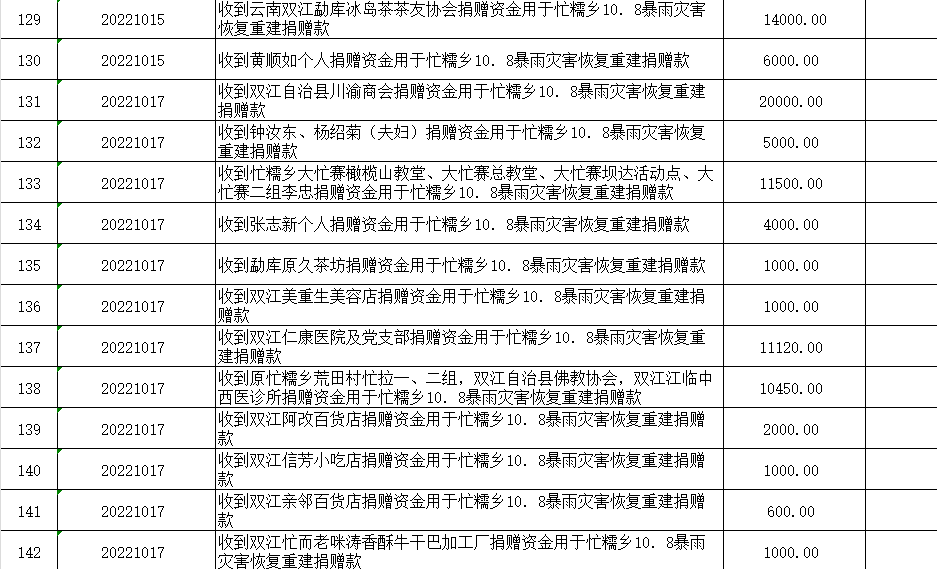
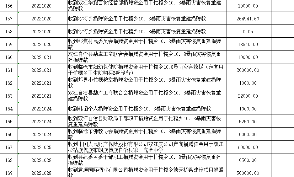
(一)捐赠资金收入情况:县红十字会接收捐款4286895.53 元(大写:肆佰贰拾捌万陆仟捌佰玖拾伍元伍角叁分)。(具体明细见下表)














(二)捐赠资金支出情况:支出金额合计4035891.53元(大写:肆佰零叁万伍仟捌佰玖拾壹元伍角叁分)。(具体明细见下表)













(三)捐赠物资接收及拨付情况。接口罩、面条、雨衣等物资,折合人民币1851664.30元(壹佰捌拾伍万壹仟陆佰陆拾肆元叁角)。(具体明细见下表)












二、双江自治县红十字会郑重承诺
所有接收社会捐赠款物都根据捐赠意向函或捐赠协议使用。手续完备,主动公开公示,接受社会监督。
三、双江自治县红十字会倡议
希望广大党员干部、人民群众、社会爱心企业、爱心人士积极参与红十字爱心公益行动。人道公益爱心捐赠热线:0883—7621505。
双江自治县红十字会
2025年10月9日
作者:
编辑:双江拉祜族佤族布朗族傣族自治县